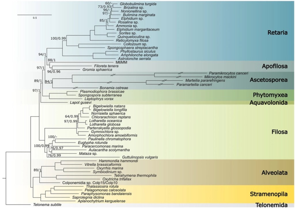
We have just published a comparative genomic analyses of Ascetosporea parasites, including new genome data for Bonamia ostreae (Haplosporida), Marteilia pararefringens and Paramarteilia canceri (Paramyxida), and that of the undescribed Cercozoa sp. strain M6MM. We supplemented these new data with the genomes of Mikrocytos mackini, and Paramikrocytos canceri. Using this dataset, we carried out a comprehensive phylogenomic analysis of Rhizaria and show that Ascetosporean genomes have undergone functional reduction, primarily in metabolic pathways, and expansions in gene families encoding proteases and transporters. Together, our results present important new genomic information from a lineage of enigmatic parasites, shedding new light on the free-living to parasite evolutionary transition in Rhizaria.
Check it out here:

Leave a comment